William威廉英国官网
欢迎您访问本网站!
搜索
学校主页
首页
威廉概况
学院简介
组织机构
现任领导
专业建设
专业介绍
人才培养方案
教材申报
实训基地
基地概况
设备环境
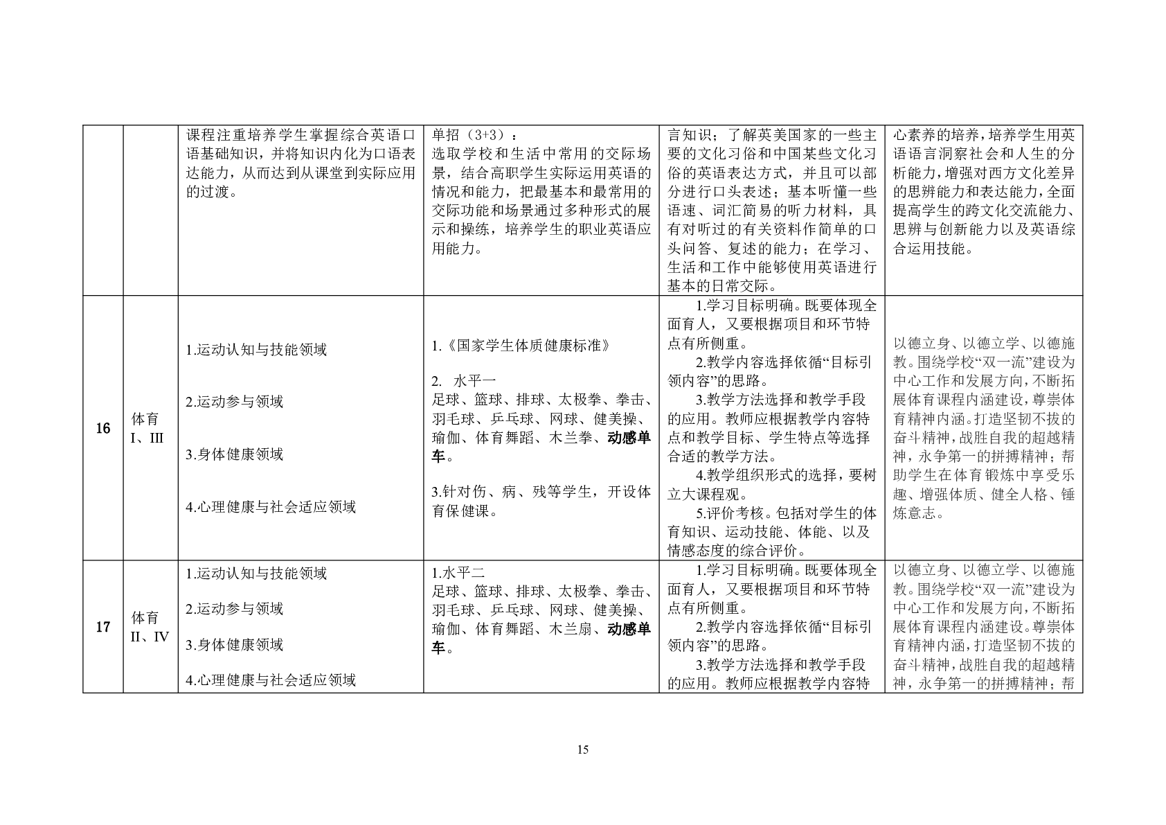
实训项目
常用手册
管理制度
技能考证
继续教育
继续教育
技能培训
招生就业
招生信息
就业信息
创新创业
校友风采
威廉英国
党建工作
团学活动
人文关怀
实验室安全与管理
实验室安全要闻
安全管理制度汇编
一站式学生社区服务
首页
>
专业建设
>
人才培养方案
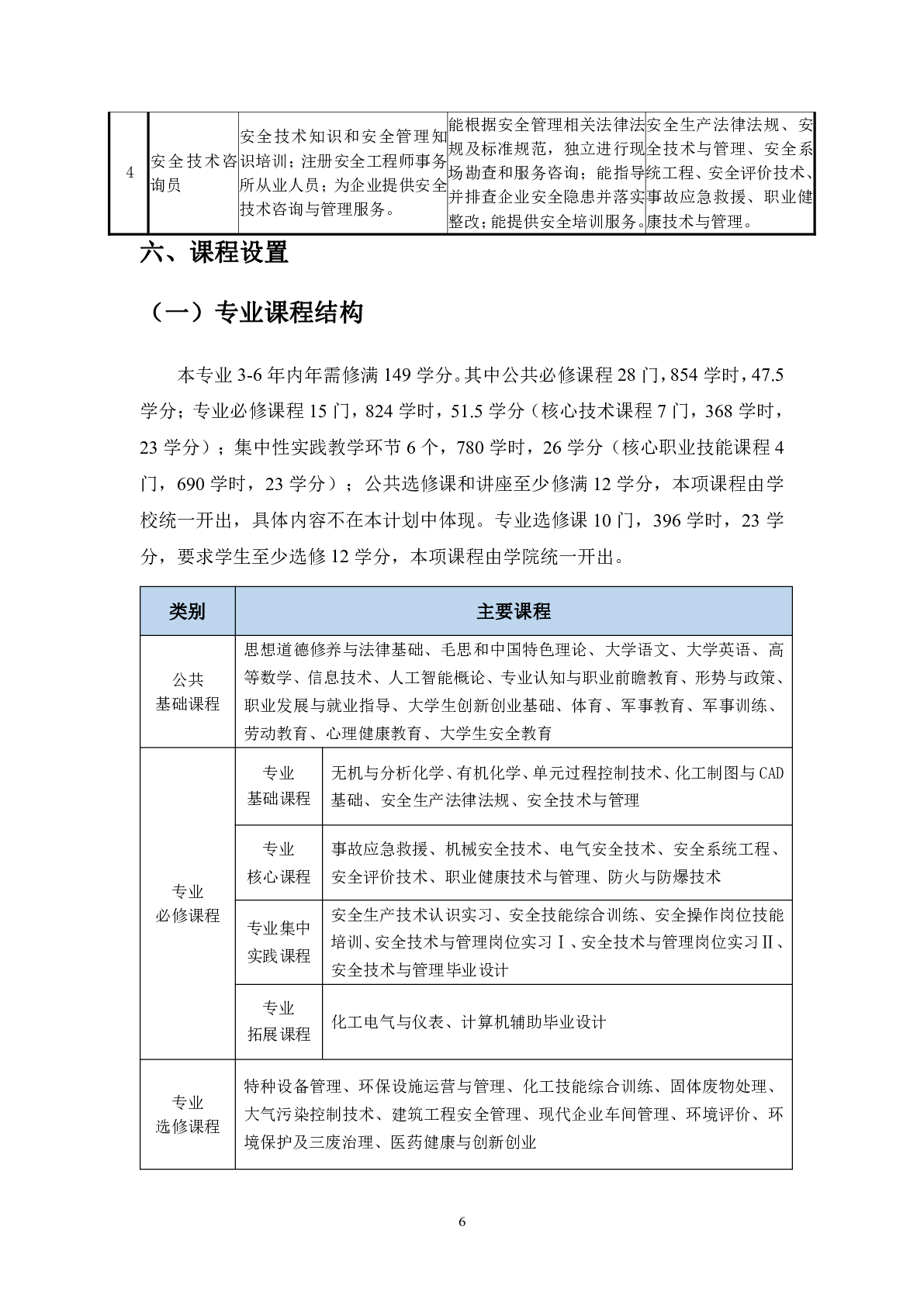
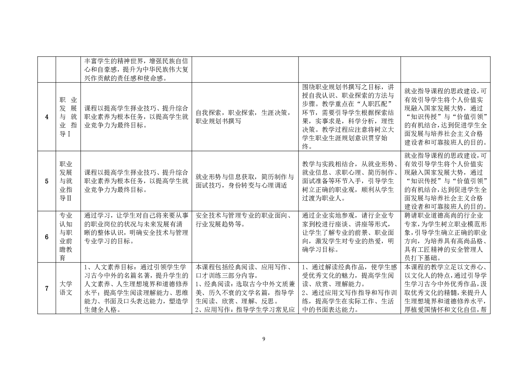
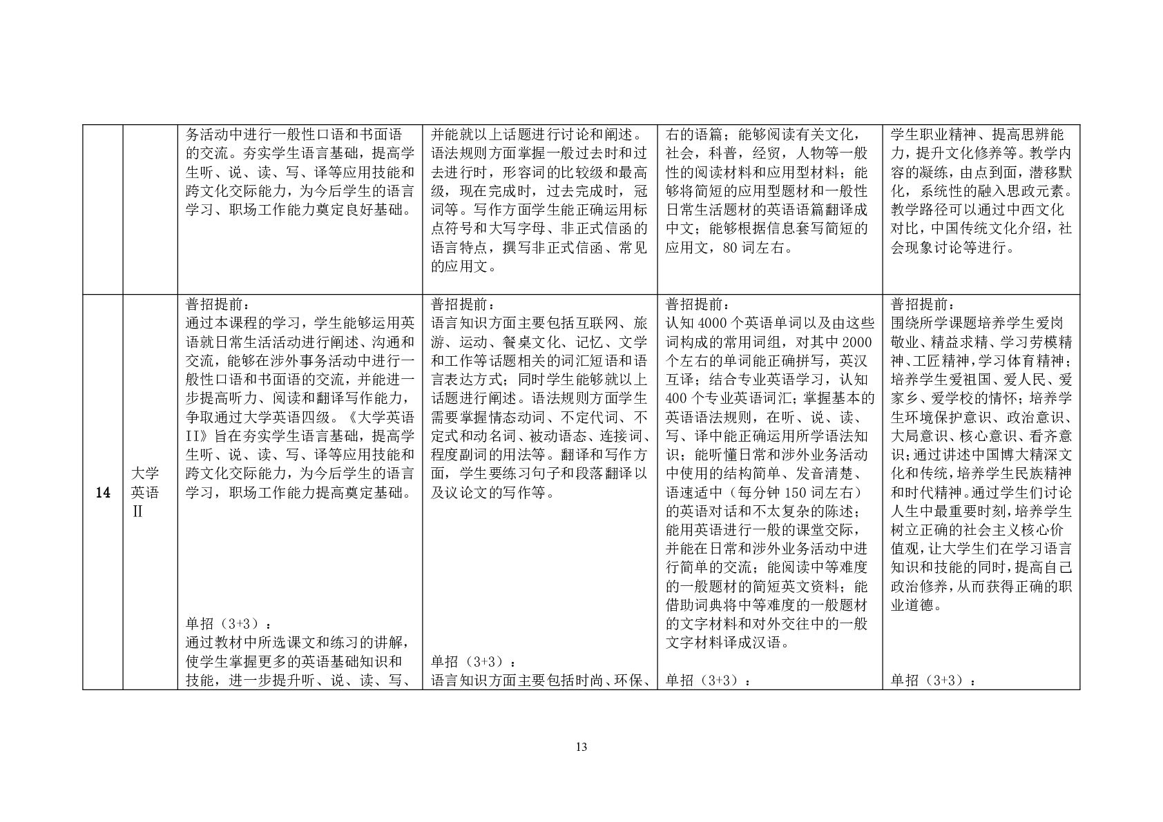
2022级 安全技术与管理专业人才培养方案
日期:2024-04-30 发布人:swhj 浏览量:
492
操作>>
上一篇:
2020级 应用化工技术专业人才培养方案
下一篇:
2021级 应用化工技术人才培养方案
返回首页
关闭页面